作为国际上性格测试的权威工具,霍根测评自1987年应用于商业领域以后,30多年来致力于在人才甄选、关键人才发展以及领导力潜力测评方面帮助全球不同企业有效降低人才流失率、增加产能。
霍根测评认证课程体系
霍根测评线下认证课程分为:测评认证、反馈认证与高阶解读认证三类。

在为期1天的霍根高阶解读认证课程中,我们将重点提供霍根测评各大问卷的深度解读,深入讲解三个经典测评问卷(HPI, HDS,MVPI)中各个维度高、中、低不同得分的解读及其影响、以及不同问卷维度之间不同得分的关联及影响;同时帮助学员充分理解在商业环境下霍根测评结果在组织人才选聘和发展中的应用等。

谁适合来上霍根测评高阶解读认证课程?
霍根认证课程适合对人格测评、人才管理和领导力发展感兴趣的专业人士和个人,以及希望在职业发展和个人成长方面获得科学指导的学员。
高阶课程针对已经接受过2天霍根基础认证课程的学员,采用中文授课,为有需要深度学习的学员提供进阶认证。
建议具有一定的解读基础的学员参加,尤其适合已经有过为他人解读或反馈经验的学员。
课程权益
- 霍根官方在线平台课前模块(1-1.5小时)
- 现场认证课程(1天,含认证手册、午餐及茶歇)
- 霍根官方在线课程调查表
- 霍根官方在线结业测试(0.5小时)
- 霍根官方电子证书下载(含ICF CCE 8小时教练课时认证)
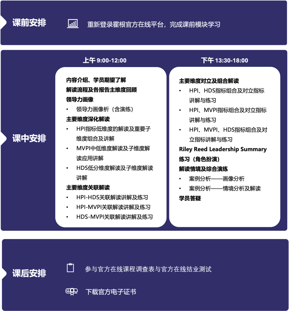
课前安排
- 重新登录霍根官方在线平台,完成课前模块学习
- 复习及回顾(赠送)
- 0.5天现场或线上复习及回顾
- 应用介绍及答疑
课后安排
- 参与官方在线课程调查表与官方在线结业测试
- 下载官方电子证书
关注锋睿,及时了解霍根进阶解读课程的排期与报名方式!